48
政府信息公开
/col/col31911/index.html
法定主动公开内容
/col/col31914/index.html
社会公益事业
/col/col31940/index.html
生态环境
/col/col11593/index.html
当前位置:
首页
>
政府信息公开
>
法定主动公开内容
>
社会公益事业
>
生态环境
索引号
320923100072/2019-00556
组配分类
环境保护
发布机构
阜宁县政府办
发文日期
2019-08-29
文号
主题分类
环境监测、保护与治理
体裁分类
公开方式
主动公开
公开范围
面向全社会
有效性
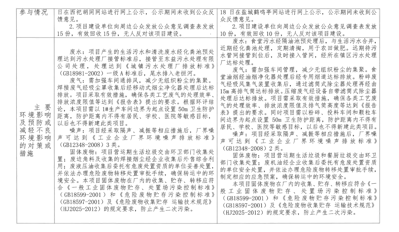
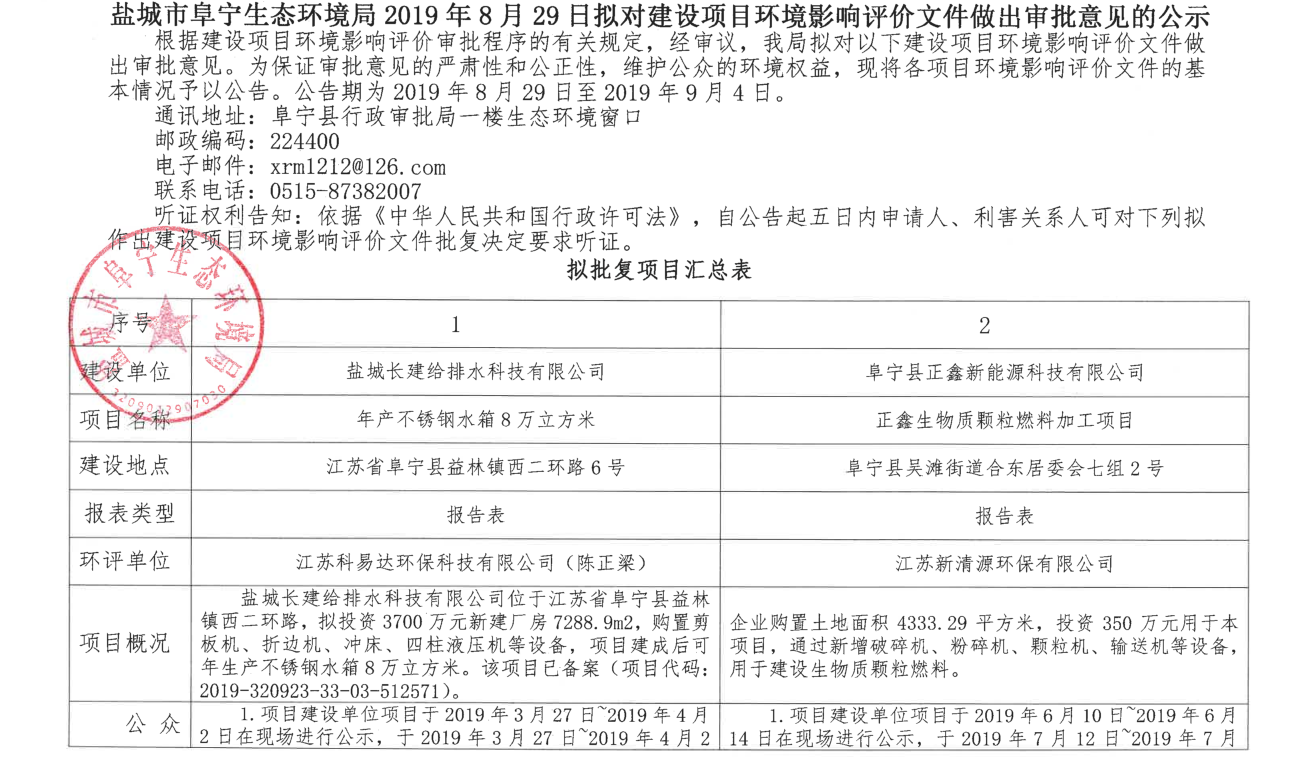
盐城市阜宁生态环境局2019年8月29日拟对建设项目环境影响评价文件做出审批意见的公示
打印
关闭