48
县区资讯
/col/col6607/index.html
专题专栏
/col/col10926/index.html
财政资金直达基层
/col/col24491/index.html
重要政策
/col/col24492/index.html
当前位置:
首页
>
县区资讯
>
专题专栏
>
财政资金直达基层
>
重要政策
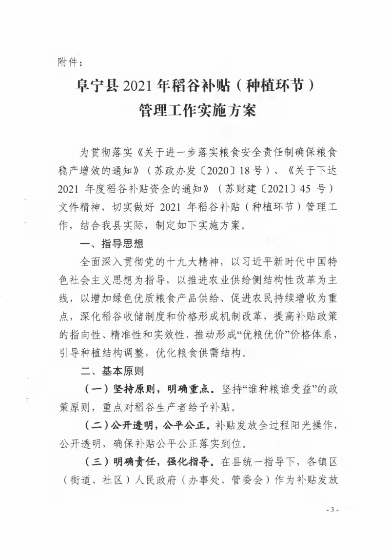
阜宁县2021年稻谷补贴(种植环节)管理工作实施方案
发布日期:2021-09-27 11:50
来源:阜宁县政府办
浏览次数:
[字体:
大
中
小
]
打印
关闭