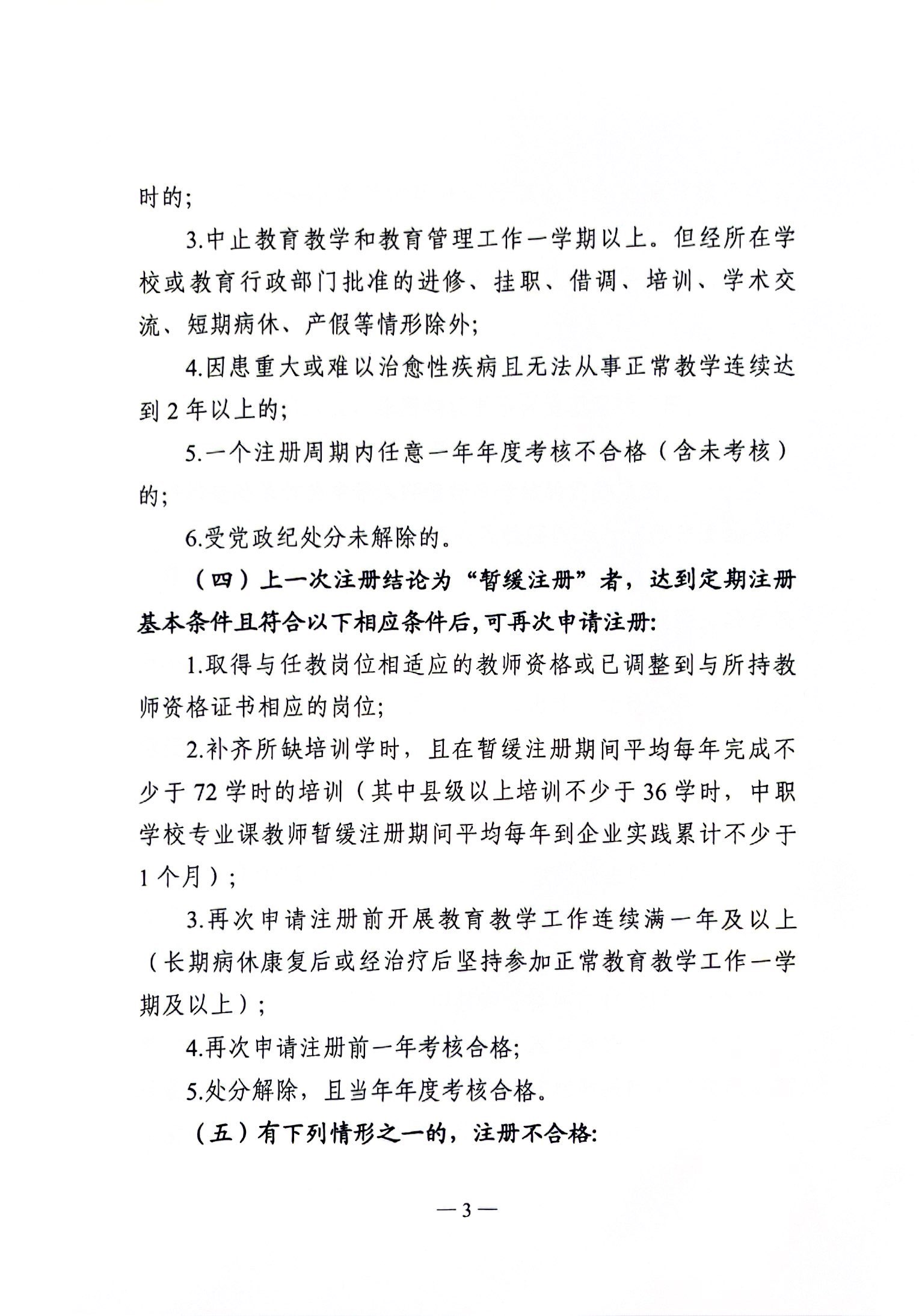
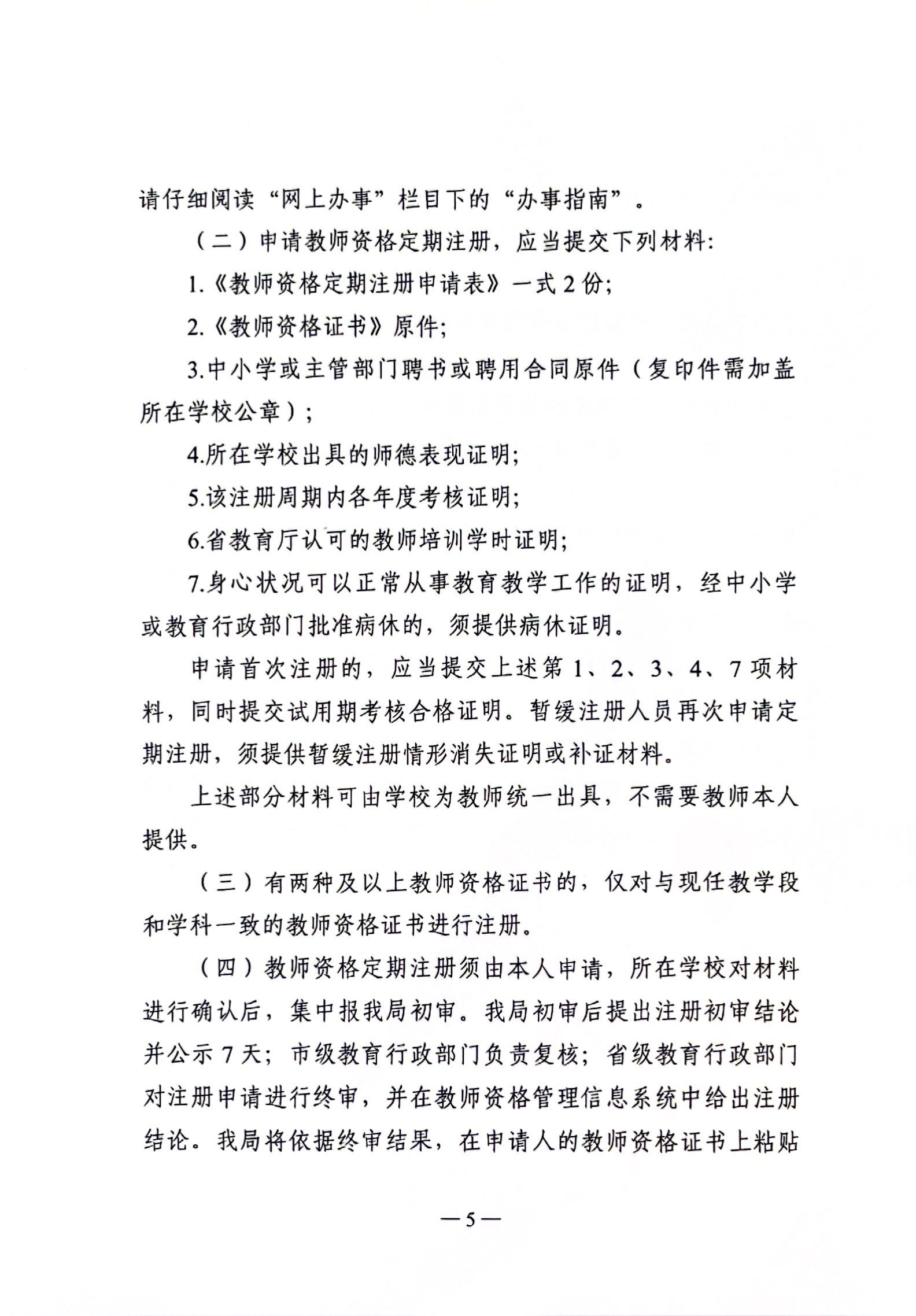
48
政府信息公开
/col/col31911/index.html
法定主动公开内容
/col/col31914/index.html
社会公益事业
/col/col31940/index.html
义务教育
/col/col31943/index.html
当前位置:
首页
>
政府信息公开
>
法定主动公开内容
>
社会公益事业
>
义务教育
索引号
/2025-00226
组配分类
教育发展
发布机构
发文日期
2025-09-12
文号
主题分类
教育
体裁分类
公开方式
主动公开
公开范围
面向全社会
有效性
有效
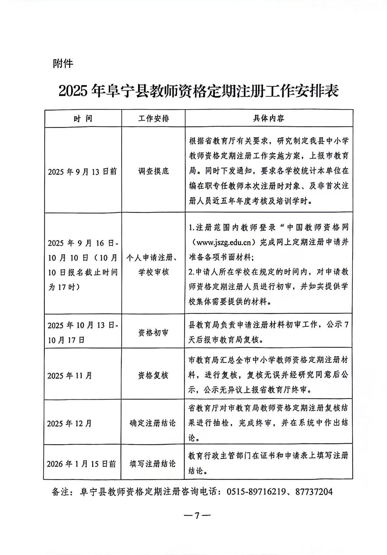
阜宁县2025年中小学教师资格定期注册通告
打印
关闭